نظراً لأنني غالباً أعمل على مكتبي ولا يوجد ساعة حولي لأطلع على الوقت (فقط تلك الموجودة على الهاتف أو تلك الساعة الصغيرة في زاوية شريط المهام الموجودة على شاشة الكمبيوتر)، لذلك فكرت في صنع شيء لا يعرض الوقت فحسب، بل يعرض أيضاً درجة الحرارة والرطوبة في غرفتي، لأشعر بالراحة عندما تكون درجة الحرارة مناسبة.
كما أنني امتلك شاشة LCD بحجم 20×4 منذ وقت طويل، لذلك قررت أن أستفيد منها، وسوف تجدون في هذا المشروع تفاصيل حول كيفية صنع الساعة، حيث يمكنكم أيضاً صنع واحدة بأنفسكم، أتمنى أن يلقى مشروعي إعجابكم.
هناك إصداران، أحدهما مزود ببطارية والآخر بدون بطارية
المزود ببطارية:
بدون بطارية:
إذا كنت تستخدم أردوينو Pro Mini، كما فعلت أنا، فستحتاج إلى:
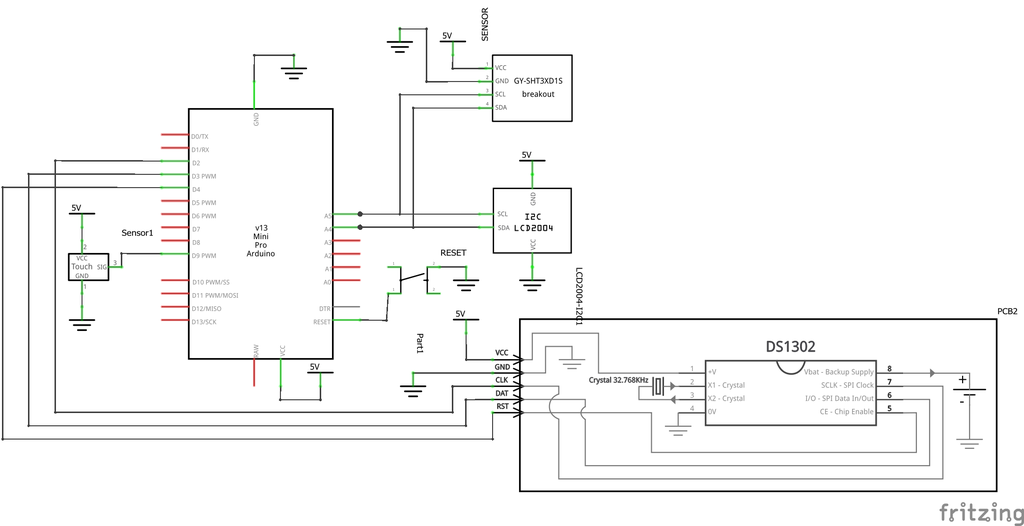
والآن ربما يتساءل معظمكم عن سبب اختياري لهذا المستشعر الخاص بالحرارة على وجه التحديد، فأنا كنت قد خططت لاستخدام DHT11 القديم الجيد، لكنني أفسدته عن طريق الخطأ، لذا كان علي شراء واحد جديد، ولذلك قررت الآن اختيار مستشعر أكثر دقة وموثوقية، وهذا هو السبب الذي جعلني اختاره، فهو ليس باهظ الثمن، ويوفر قيمة جيدة، ويدعم بروتوكول i2c.
بعد جمع جميع الأجزاء المطلوبة المذكورة أو أي أجزاء أخرى لديك، تكون الخطوة الأولى دائماً هى التأكد من أن جميع الأجزاء تعمل، وبعد ذلك انتقل إلى إعداد الاختبار.
سوف نبدأ بقلب المشروع أو بشكل أدق عقله، وهو وحدة التحكم الدقيقة، وفي هذا المشروع أنا أستخدم Arduino Pro Mini، ولقد اخترت هذا النوع بسبب صغر حجمه وانخفاض استهلاكه للطاقة، ولكن يمكنك استخدام أي لوحة أردوينو متاحة لديك، كما أنني جعلت الكود مرناً بما يكفي لضمان أنه سيعمل على لوحات أردوينو مختلفة.
قم بتوصيل الأسلاك كما هو موضح في الرسم التخطيطي، ثم قم ببرمجة الأردوينو، وبعد ذلك تأكد من أن جميع الأسلاك موصولة بشكل صحيح واضبط أي شيء يحتاج إلى تعديل هنا وهناك، فإذا شعرت أو رأيت أن كل شيء على ما يرام، انتقل إلى الخطوة التالية.
يمكنك استخدام هذا الكود الذى ارفقته، ولكن تأكد من إضافة المكتبات المطلوبة:
DS1302: -DS1302.h
LIQUIDCRYSTALI2C: - LiquidCrystal_I2C.h
SHTX30 :-Microfire_SHT3x.h
لتحميل كود البرمجة الخاص بساعة شاشة LCD 20×4 اضغط هنـــا.
ننتقل الآن إلى الجزء التالي، وهو تصميم علبة لهذا المشروع، ولقد توصلت إلى هذا التصميم، حيث أننى أفضل الجمع بين البساطة والعملية، فهو مجرد علبة عادية مطبوعة ثلاثية الأبعاد مع مساحة كافية بالداخل لتركيب جميع المكونات المطلوبة، ولكن لا حدود للخيال، فقد وفرت لك نموذج العلبة ثلاثي الأبعاد لهذا المشروع، ولكن يمكنك تعديله وجعله يبدو أكثر جاذبية.
لتحميل ملف تصميم نموذج ثلاثي الأبعاد بصيغة STEP للجانب الخلفي من الحاوية اضغط هنــا.
لتحميل ملف تصميم نموذج ثلاثي الأبعاد بصيغة STEP للهيكل الرئيسي اضغط هنــا.
وهكذا نكون قد انتهينا وأصبح كل شيء جاهزاً ويعمل بشكل ممتاز ودقيق، كما أننى قمت باختباره لعدة أيام، وجربت تشغيله وإطفائه أكثر من مرة، وما زال يعرض الوقت بدقة، كما أن مستوى الحرارة والرطوبة دقيقان أيضاً.
وكنت أفكّر في استخدام وحدة ESP مع الاتصال بالواي فاي وعرض المزيد من المعلومات، ولكن كما قلت، أحب أن تكون الأشياء بسيطة، ولهذا جعلته بسيطاً.
كما هو الحال دائماً، يمكنكم ترك تعليقاتكم وتقديم بعض الاقتراحات لتحسين المشروع، وبالنسبة لي فأنا أخطط لجعله أكثر إحكاماً وإضافة المزيد من الميزات إليه، وربما تصميم نسخة ثانية منه.
أراكم في مشاريع أخرى، فتأكدوا من متابعتي، وشكراً لكم وإلى مزيد من التجارب والاختراعات.
تسجيل الدخول مطلوب
يجب عليك تسجيل الدخول لإضافة تعليق.
تسجيل الدخول